小姐联系信息大全,500块上门4个小时电话号码,全国资源群茶,24小时上门服务接单电话号码
登录
注册
搜索
首页
协会概况
新闻中心
通知公告
专业服务
会员之家
党建之窗
对外交流
政策法规
协会介绍
协会章程
协会领导
组织框架
分支机构
历史沿革
联系我们
要闻速递
行业动态
协会动态
评奖表彰
教育培训
展览展示
论坛活动
调查报告
标准建设
国外出版研究
申请入会
会员登录
会员单位
会员变更
会员注销
会员动态
会员风采
在线投稿
重要交流
国际资讯
展览展示
全国出版物馆配馆建交易会
北京图书订货会
其他展会
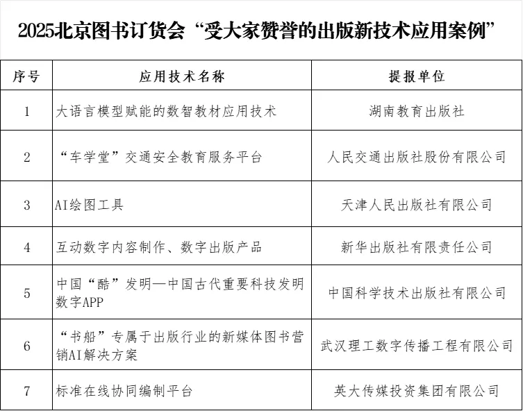
2025北京图书订货会五项推优活动名单公布
发布时间:2025.01.12
来源: 中国新闻出版广电报
作者:章红雨 文/摄
阅读:11093次
1月11日,在2025北京图书订货会闭幕式上,订货会组委会公布了“大家赞誉的”五项推优活动名单:
上一篇:
订货会“四新”引领出版业奔赴远方
下一篇:
文化新观察|图书市场迎来“开门红”